Gooru is an all-in-one ERP platform built for medical teams who need more than scheduling — it connects EMRs, billing, inventory, and CRM in one powerful system. We make clinic operations seamless and efficient, empowering every role to focus on what matters most: better patient care. Design and develop an all-in-one clinic management system that improves efficiency, reduces manual errors, and enhances patient care through integrated digital tools. Product Owner (product planning, feature definition, team coordination) HiumanLab 2024-2025 This project proposes an all-in-one clinic management platform called Gooru, designed to improve healthcare operations by unifying key workflows in a single system. By tailoring tools to each clinic role — from doctors and receptionists to finance coordinators and patients — Gooru increases efficiency, reduces errors, and simplifies complex processes. Thanks to its integrated features such as EMR, appointment scheduling, billing, inventory, and CRM tools, Gooru not only streamlines clinic operations but also ensures a smoother, more professional experience for staff and patients alike. Clinic management reimagined for speed, clarity, and care. Streamline. Automate. Empower. Share on Gooru 05/06

All-in-one management

Gamification


UI design


























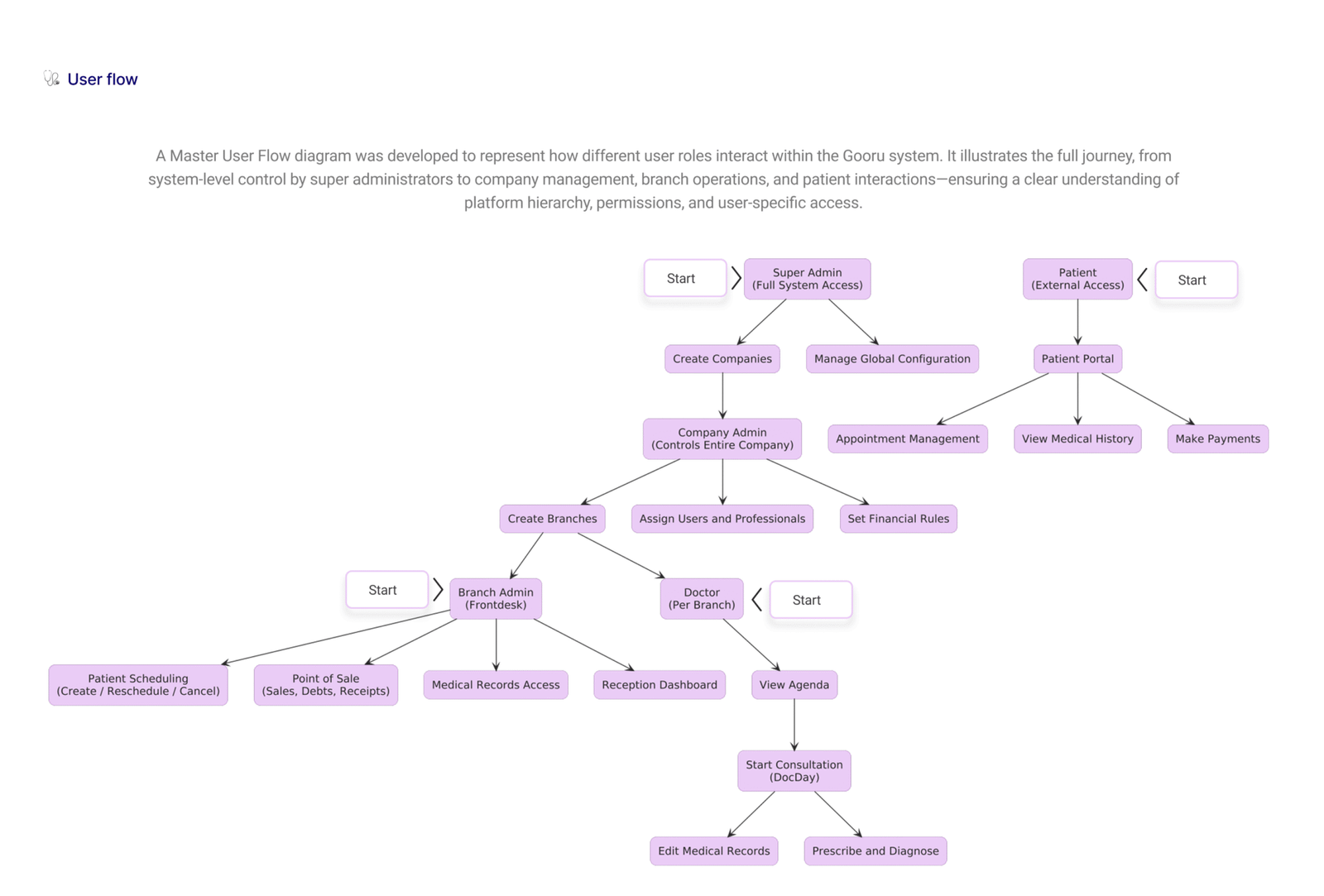
User flow

Timeline

Market research



User Interviews



User Empathy


